澳洲置產前景:移民紅利與新建住宅投資機遇
澳洲房地產投資前景分析報告 (截至2025年8月29日)
中華民國國際不動產協會 理事長:Cash 【詳如內文】

中華民國國際不動產協會 理事長 Cash
為您分析:澳洲房地產投資
報告摘要與重點大綱
澳洲,以其穩定的政治經濟環境、高品質的生活水準及持續增長的人口,一直是全球投資者青睞的房地產市場。當前市場在經歷了全球性的經濟波動後,展現出強大的韌性與增長潛力。政府政策明確引導海外投資流向,旨在增加住房供應,這為國際投資者創造了獨特且具有建設性的投資機遇。本報告將從流程、稅費、政策、回報率及未來趨勢五大維度,為您深入剖析澳洲房地產的投資價值。
核心投資亮點:
-
市場根基穩固:持續強勁的移民人口和緊張的租賃市場,構成了房價與租金上漲的堅實基礎。
-
政策導向清晰:政府鼓勵投資新建住宅,意味著您的投資將直接促進澳洲的經濟發展與住房供給,前景穩定且具正面意義。
-
增值潛力可期:權威機構普遍預測,在供不應求的市場格局下,未來五年澳洲房價將持續穩健上揚。
-
法規體系健全:澳洲擁有透明、完善的法律體系,充分保障海外投資者的產權與合法權益
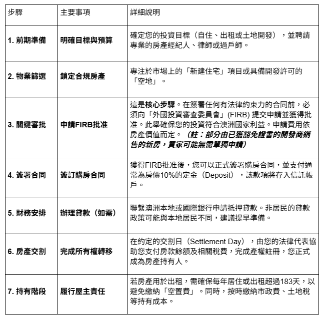
1. 非本國人購買流程

2. 相關國家/地方稅費及費用
了解稅費結構是成功投資的關鍵一環。澳洲的稅費主要分為購買階段的一次性費用和持有階段的持續性費用。
購買階段一次性主要費用

持有期間持續性主要費用

3. 政府的政策
澳洲政府的房地產政策核心是平衡國內需求與引導海外投資,營造一個健康、可持續發展的市場環境。
-
鼓勵投資新房建設:政府明確限制非居民購買二手房,將海外資金引導至新建住宅市場。這是一項雙贏政策:既能有效增加澳洲的住房供應,緩解本地住房壓力;同時也為海外投資者提供了參與澳洲城市發展、分享增長紅利的絕佳機會。您的投資將成為推動澳洲建設的積極力量。
-
強化合規與利用:設立「空置費」(Vacancy Fee)政策,旨在鼓勵業主將房產投入租賃市場,提高房屋利用率,確保房地產市場的活躍與健康。這也保障了投資者的租金收益潛力。
-
穩定的移民政策:澳洲維持技術和家庭移民的引入,持續的人口增長是房地產市場最根本、最長期的需求動力,為您的資產價值提供了堅實的支撐。
4. 投報率及未來五年的趨勢分析
澳洲房地產的投資回報由租金收益和房價增值兩部分構成,目前兩者均表現強勁。
-
租金回報率 (Rental Yield):
-
市場現狀:全澳空置率長期處於歷史低位(普遍低於1.5%),租賃市場供不應求。
-
回報水平:全國主要城市總租金收益率平均約為 3.5% - 4.5%,公寓單位通常更高,部分地區可超過 5%。強勁的租金增長為投資者提供了穩定的現金流。
-
-
資本增值 (Capital Growth):
-
驅動因素:創紀錄的移民數量、住房建設速度滯後於需求、預期未來利率的穩定或下調,共同推動房價上漲。
-
權威預測:澳洲四大銀行及主流房產研究機構(如CoreLogic, PropTrack)普遍預測,2025年澳洲房價將有 3% 至 7% 的增長。
-
未來五年(2025-2030)澳洲房價趨勢分析
基於穩健的經濟基本面和持續的供需失衡,澳洲房地產市場預計將在未來五年長期向好,市場進入成熟穩定的增長階段。澳洲作為宜居國家的長期吸引力,確保了房地產資產的保值與增值潛力,進入一個4% - 6%持續的穩定上升。

總結:為什麼現在是投資澳洲房地產的良機?
對於尋求全球資產配置的投資者而言,澳洲房地產市場提供了一個集穩定性、增長潛力與高度透明度於一體的優質選擇。政府的政策導向清晰地為海外投資者開闢了一條參與澳洲發展建設的康莊大道。
通過投資澳洲新建住宅,您不僅是在購買一處房產,更是在投資一個與澳洲共同成長的未來。在未來五年,伴隨著人口的持續流入和經濟的穩步復甦,您的這項投資有望收穫可觀的資本增值與穩定的租金回報。
建議您:
-
抓住政策機遇,聚焦於主要城市的新建公寓或別墅項目。
-
組建您的專業團隊,確保交易流程的順暢與合規。
-
採取中長期持有策略,以充分分享澳洲房地產市場的長期增長紅利。
免責聲明:
本報告基於公開可得的最新資訊進行分析,僅供參考,不構成任何法律或財務建議。所有數字均為估算值,實際情況因時間及政策更新而改變,可能有所不同。投資前請諮詢相關法律及財務專家。